
![]() |
![]() |
|
The principal task of Symbian OS build tools such as
abld/makmake
is to read the specified project (.mmp) files and
then call the appropriate compiler and linker with the necessary inputs and
option settings. The binaries output from commercial compiler and linkers, such
as ARM's RVCT and GNU GCC, cannot however be directly used by Symbian OS.
Symbian OS requires binaries to be in Symbian-specific format, known as the
E32Image format.
In order to create binaries in this format, the toolchain must perform
additional steps on the compiler/linker output. How these steps are performed
is considerably different between builds for the ABIv1 and ABIv2 targets.
Essentially, a number of small tools used for ABIv1 targets, are replaced for
ABIv2 targets by a single tool called the post-linker (file name
elf2e32.exe
). This redesign is intended to simplify the work
needed to introduce support for a new ABIv2 compatible compiler into the
toolchain.
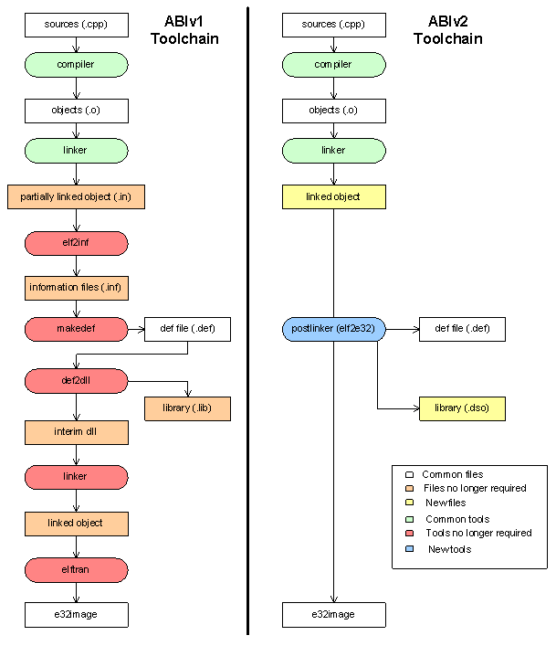
The following diagram shows the steps (somewhat simplified) performed by the toolchain for the creation of a DLL for ABIv1 and v2 respectively:
The elf2e32
tool replaces the ABIv1 toolchain tools
def2dll.bat
, elf2inf.pl
, makedef.pl
and
elftran.exe
.
In the ABIv2 toolchain, .lib
files are replaced by
.dso
files. These files are used in similar situations to
.lib
files. However, the format of these two files is completely
different. A .lib
file is an archive file created from stubs
generated for each of the exported symbols. A .dso
file is an ELF
object similar to other objects created with the compiler. It has all the
associated sections required for an ELF object, such as the symbol table,
string table, etc. The .dso
file also has the information required
for the linker to link to the correct ordinals to the DLL. .lib
files cannot be used by the ABIv2 toolchain, and .dso
files cannot
be used by the ABIv1 toolchain.
The compiler toolchain that supports ABIv2 produces linked objects that are different to those produced by the ABIv1 toolchain. The linked objects produced are both ELF format, but they have extra information that can be used by a postlinker to create platform specific binaries. As the ELF produced by ABIv2 has more information, it is not necessary to perform the sort of manipulations performed by the many small tools in the ABIv1 toolchain. As the linked objects differ significantly in their content, it is not possible to mix ABIv1 and ABIv2 toolchain objects in the same build tree.
The final E32image produced by the ABIv2 toolchain is in the same format as that of the ABIv1 toolchain. However, a byte by byte comparison of the same E32image file in ABIv1 and ABIv2 is not possible. The layout of the code produced by the linker is different, although the code is still binary compatible.